知名女星“舉雙手贊同”,今年,杭州學校寒假作業也玩起了“體育+”

來源: 更新:

寒假即將來臨,近日,“杭州一小學取消寒假作業”衝上熱搜,還得到了女演員馬伊琍的轉發點贊:“舉雙手贊同!”

這個寒假,杭州採荷第三小學教育集團全面取消傳統書面作業,取而代之的是爲同學們精心定製的個性化、特色化、多樣化的“寒假生活指南”——走出家門看看世界、閱讀各類書籍、觀看具有藝術性的影視及戲劇,或是堅持鍛鍊、參與家庭勞動等,學校還鼓勵學生在寒假嘗試一些平時很難體驗到的運動項目,如滑雪等。下學期報到時,每個孩子都要和老師、同學分享自己的寒假見聞、心得,形式不限,可以是口頭講述、分享一組照片,也可以畫一幅畫。

今年,杭州各所學校在寒假作業的佈置上可謂是別出心裁,減負書面作業的同時,還創新了體育寒假作業的形式。

“體育+勞動”

“在家中地板放上一塊抹布,雙腳同時踩在上面,小步往前蹭,加大手臂前後擺臂幅度進行地面打掃。”這是杭州市丁蘭實驗中學給七年級學生布置的“體育+勞動”寒假作業,要求孩子利用抹布設計2-3套與家務相結合的運動方案,家務、運動種類不限,用文字、圖片或視頻記錄做家務的過程,並完成一份體育結合勞動的心得小報即可。

該校體育老師何豔玲告訴記者,現在很多家庭都使用吸塵器、掃地機器人做家務,在智能家居時代容易忽視勞動最初的意義和在勞動過程中的思考、行動。因此以抹布爲核心元素設計這樣一份“接地氣”的作業,是希望學生能積極參與家務勞動,同時鍛鍊身體、培養責任心和信心,讓孩子爲家庭衛生貢獻一份力量。這也踐行了“五育並舉”中的體育、勞動教育,促進孩子全面發展。

“體育+語文”

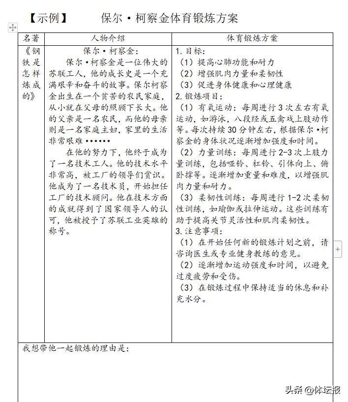
杭州市文溪中學則推出了“體育+語文”的跨學科寒假作業,同學們可從任意名著(如《鋼鐵是怎樣煉成的》《名人傳》《平凡的世界》等)中選擇一位人物,依據原著內容,考慮人物的年齡、身體狀況,爲他們量身定製一套新年體育鍛煉計劃,跟着計劃內容一起“雲鍛鍊”

“你想帶這個人物做什麼運動?爲什麼要帶上他(她)一起鍛鍊?學生都可以適當創編和想象拓展,方案形式可以自己創新。”文溪中學體育老師孫明明介紹,學生需要按照他們寫的計劃內容,在“家校社體育”小程序上堅持日常運動打卡,並在開學時上交一篇寒假中閱讀和體鍛的心得體會。

文溪中學副校長上官素榮表示,學校爲打造書香校園,營造“人人熱愛運動”的氛圍,本次寒假作業特地融合了語文、體育雙學科,讓學生跨學科完成名著閱讀和體育運動,真正實現德智雙修、身心兩健。

“體育+親子”

杭州四季青中學精心制定了寒假體鍛計劃及“彩虹”體育評價表,表上羅列着基礎型、達標型和興趣特長型等各式各樣運動,一週七天不重樣。在除夕、春節等特殊的日子還設置了“親子時光”,項目沒有限定,但需要一家人一起動起來。例如在大年初一,全家可以一起登高祈福,進行一些有年味的體育活動。這份“體育+親子”的作業旨在倡導親子共同運動,打造“運動家庭”。

“體育+創意”

杭州市景荷中學也佈置了一份“體育+創意”的寒假作業——每位同學發揮對體育實踐的創造力,自編一套班操,下學期開學在班裏展示並選出一位最具創意的成爲“官方班操”。

當體育不僅限於運動本身,而是跳出固有框架,融會貫通形成更多“體育+”新模式,寒假作業成了培養孩子創新思維和運動興趣的載體,新春佳節也成了親子之間難得的運動時光。一邊享受寒假,一邊收穫成長。


本報記者:孔樂佳

相關推薦
請使用下列任何一種瀏覽器瀏覽以達至最佳的用戶體驗:Google Chrome、Mozilla Firefox、Microsoft Edge 或 Safari。為避免使用網頁時發生問題,請確保你的網頁瀏覽器已更新至最新版本。
Scroll to Top