力爭3年左右!看病繳費不再“排長隊”

來源: 更新:

衛生健康文化推廣平臺2026-01-08 11:06:23

要點速覽

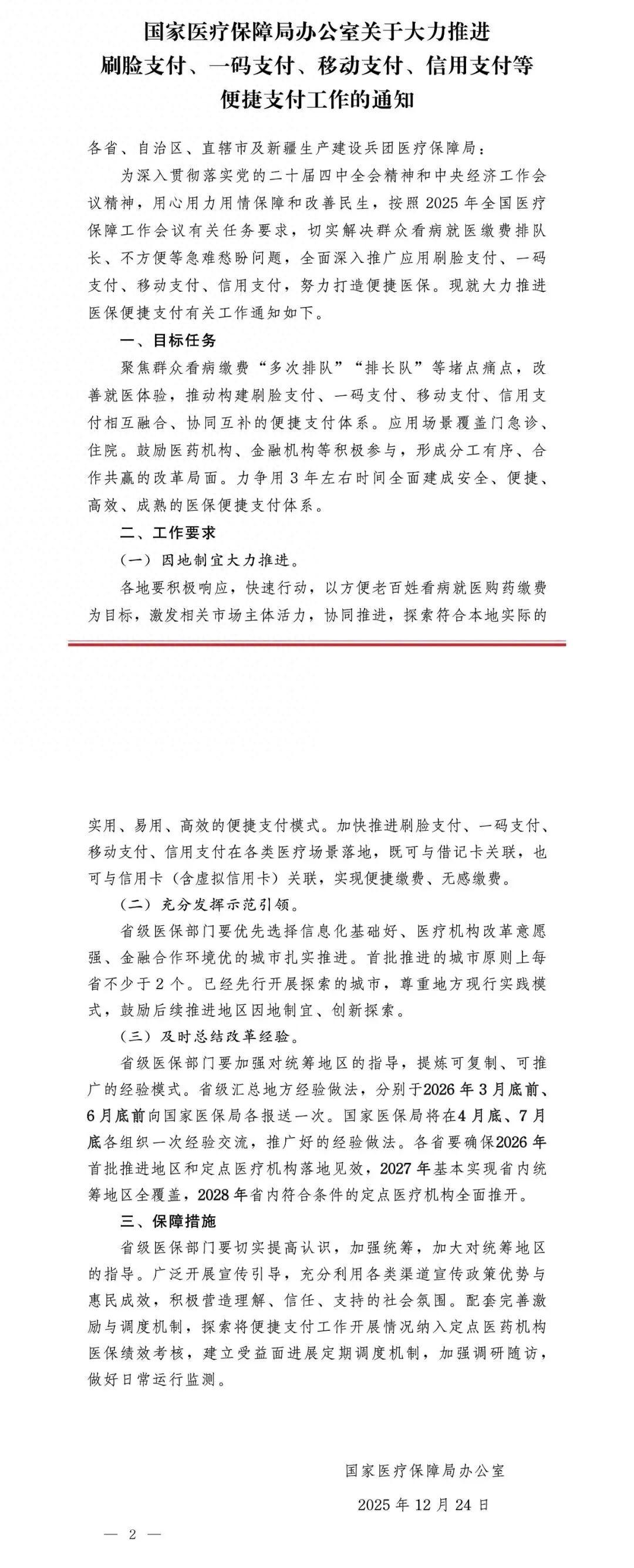
國家醫療保障局辦公室1月8日發佈《關於大力推進刷臉支付、一碼支付、移動支付、信用支付等便捷支付工作的通知》,力爭用3年左右時間構建覆蓋門急診、住院全場景的便捷支付體系。

四種不同的支付方式,爲的是針對性解決不同人羣的繳費痛點。

——刷臉支付。通過“刷臉”完成身份驗證與繳費,無需攜帶實體卡或手機,尤其適合忘記帶卡、不擅長操作智能手機的老年人等羣體。

——一碼支付。即一次掃碼,同步完成醫保報銷、個人賬戶支付、個人負擔繳費,讓患者不用再在不同窗口來回跑,讓繳費環節更集成、更簡化。

——移動支付。患者可以通過手機App、小程序等,線上完成掛號、繳費、醫保報銷全流程,無需排隊使用自助機或到窗口進行繳費,尤其適合孕婦、殘疾人等行動不便的患者。

——信用支付。以參保人與銀行的契約關係爲前提,個人負擔的現金部分由銀行在覈定的授信額度內先支付給醫療機構,實現“醫院看病,回家付錢”,比如一些老年人不方便在醫院繳費,開通信用支付後,可以先看病,回家再讓家人付款。

一起來看文件原文↓

來源:新華社、國家醫保局微信

相關推薦
請使用下列任何一種瀏覽器瀏覽以達至最佳的用戶體驗:Google Chrome、Mozilla Firefox、Microsoft Edge 或 Safari。為避免使用網頁時發生問題,請確保你的網頁瀏覽器已更新至最新版本。
Scroll to Top